2MLI-CPUS – Honeywell

CPUI from Honeywell

Product Specifications

Model/Part Number: 2MLI-CPUS

Part Type: CPUI

Brand/Manufacturer: Honeywell

Origin: Made in Korea

Delivery: 1 week

Note: Proconex Pvt. Ltd. is NOT an authorized distributor for any of the brands mentioned on this website.

In-Stock: 1

Available, can ship immediately

Part Condition

Choose Part Conditions

Part Availability

Choose Part Availability

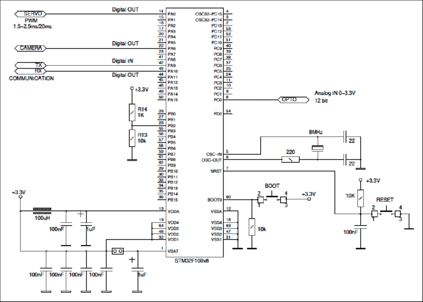
PCB Schematic Diagrams:

Part Details:

Honeywell make Master logic 200 series assemblies- 2MLI-CPUS

 Non-Redundant CPU Module

Brand : Honeywell

Model Name/Number : 2MLI-CPUS

Max. I/O : 3,072 Pts

Usage / Application : PLC- Master Logic 200 Series

Program Memory : 640KB

Search Other Industrial Spare Parts

Total Products: 736